Para o seu projeto


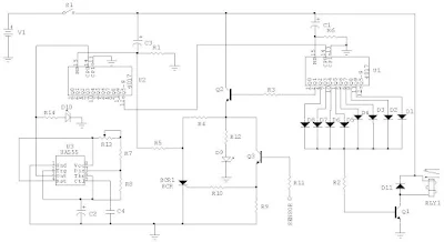
Sistema de alarme com o CI 4017 e o 555 




Comentários

Postagens mais visitadas deste blog

Retificadores de meia onda e onda completa.

Philco no Brasil: Uma Jornada de Inovação e Transformação

Componentes Eletrônicos: Fundamentos, Tipos e Aplicações